Hydraulic liftgate pumps are integral to the efficient operation of truck and trailer liftgates, providing reliable and smooth lifting and lowering of heavy loads. These liftgate hydraulic pumps are compact and highly functional power units, combining a hydraulic pump, motor, reservoir, and control valve into one seamless assembly. Designed for durability and precision, they offer superior performance for a variety of commercial and fleet applications.

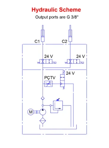
Hydraulic Liftgate Pump Schematic

The following technical schematic illustrates the internal architecture and fluid control logic of our liftgate hydraulic pump. This blueprint maps the precise interaction between the solenoid valves and pressure regulation modules to ensure consistent operational reliability during demanding lifting cycles.
Component Identification & Assembly Overview
To provide full transparency into our engineering standards, the following assembly breakdown identifies every critical component within the liftgate hydraulic pump. This visual reference guide allows for precise part identification, streamlining future maintenance and ensuring long-term operational integrity.


A liftgate hydraulic pump operates by using a DC motor to drive the hydraulic pump, which pressurizes oil to activate the liftgate cylinders, raising and lowering the platform. During the upward motion, the pump creates pressurized oil, extending the liftgate. For the downward movement, the control valve regulates the flow of oil, either through gravity (single-acting) or powered action (double-acting), ensuring smooth, controlled operations, especially under demanding load conditions.
The choice between a single-acting and double-acting hydraulic liftgate pump depends on your operational requirements:
- Single-Acting Pumps: These units provide power for lifting, with gravity assisting in lowering the platform. They are cost-effective and easier to maintain, ideal for standard applications where the platform can safely lower on its own.
- Double-Acting Pumps: These pumps provide power for both lifting and lowering, offering greater precision and control. Recommended for heavier loads, steeper ramps, or where precise load control is crucial.
Our liftgate hydraulic pumps are engineered for durability and reliability, with high-quality materials such as aluminum or steel for the housing. These pumps are designed to withstand demanding conditions, ensuring long-lasting service life and consistent performance.
Specification
| Voltage | 12V / 24V DC, 110V / 220V AC |
|---|---|
| Flow Rate | 1.0 – 5.0 L/min |
| Pressure | Up to 16 MPa |
| Acting Type | Single-acting / Double-acting |
| Reservoir Capacity | 3L – 10L |
| Mounting Options | Horizontal / Vertical |
| Remote Control | Wired / Wireless optional |

Customization Options
FAQs
Our Featured Solution
Explore our high-efficiency Hydraulic Liftgate Pump, a compact yet powerful system built for long-term mechanical integrity and ease of integration.
Frequently Asked Questions
Your Hydraulic Power Unit Solution Starts Here
Whether you need a standard hydraulic power unit or a custom power unit solution, our team is here to deliver precision-engineered products tailored to your needs. Let’s bring your project to life with the right hydraulic power unit solution.
Contact Us
Interested in our products, pricing, MOQ, or customized solutions? Fill out the form below to submit your inquiry or request a quote, and our team will get back to you within 24 hours.
Latest News
The company’s business philosophy is to create a quality brand and win customer loyalty, not only by providing customers with quality products but also by offering excellent after-sales service.






